英国上市公司365
学校主页
学院主页
原人工智能学院
切换导航
英国上市公司365
学院首页
学院概况
师资队伍
研究生教育
学科科研
本科教育
校友之家
党建工作
团学工作
招生就业
中外合作
学院首页
学院概况
学院简介
现任领导
历任领导
组织机构
师资队伍
专家教授
博士风采
骨干教师
客座教授
研究生教育
学位点简介
导师队伍
培养管理
联培基地
学科科研
科研平台
科研项目与奖项
本科教育
专业设置
培养方案
实践平台
教研教改
教学成果
特色培育
校友之家
组织机构
校友风采
校友活动
党建工作
组织机构
党建资料
党群活动
团学工作
组织机构
团学活动
社团协会
文化品牌
招生就业
本科招生
研究生招生
就业信息
出国留学
中外合作
本科教育
培养方案
专业设置
教学成果
特色培养
教研教改
师范认证
当前位置:
首页
> 培养方案
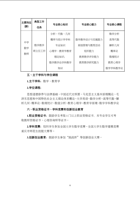
数学与应用数学(师范)专业人才培养方案
浏览:次 发布时间:2023-12-19 16:52
Copyright © 365英国上市(集团)有限公司-Ultra Platform All Rights Reserved | 渝ICP备05001037号 | 技术支持:信息技术中心